通知公告

歙县雄村镇雄村山斗组农饮水附属土建工程中标候选人公示

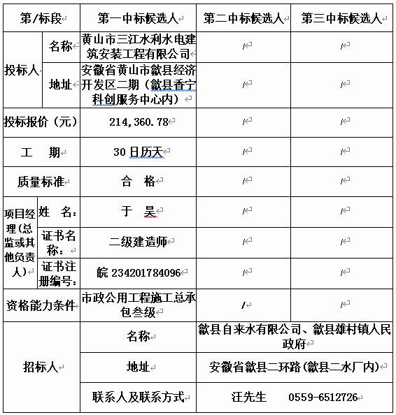
安徽华伟工程咨询有限公司受歙县自来水有限公司、歙县雄村镇人民政府的委托,对(HJSGC2020HWS001、歙县雄村镇雄村山斗组农饮水附属土建工程)进行(小型项目招标),本项目于(2020302日)在(歙县自来水有限公司三楼会议室)开标、评标,现根据有关法律、法规要求,对中标候选人进行公示。

经评标委员会评审推荐中标候选人为:

                  招 标 人:歙县自来水有限公司

                            歙县雄村镇人民政府

                       招标代理:安徽华伟工程咨询有限公司

版权所有:欧宝ob官网登录入口(中国)有限公司     皖ICP备19011087号     皖公网安备 34102102000232号
办公地址:安徽省黄山市歙县郑村镇郑村经一路1号   办公电话:0559-6521166

0559-6521166

安徽省黄山市歙县郑村镇郑村经一路1号

关注官方微信
© 欧宝ob官网登录入口(中国)有限公司  皖ICP备19011087号