通知公告

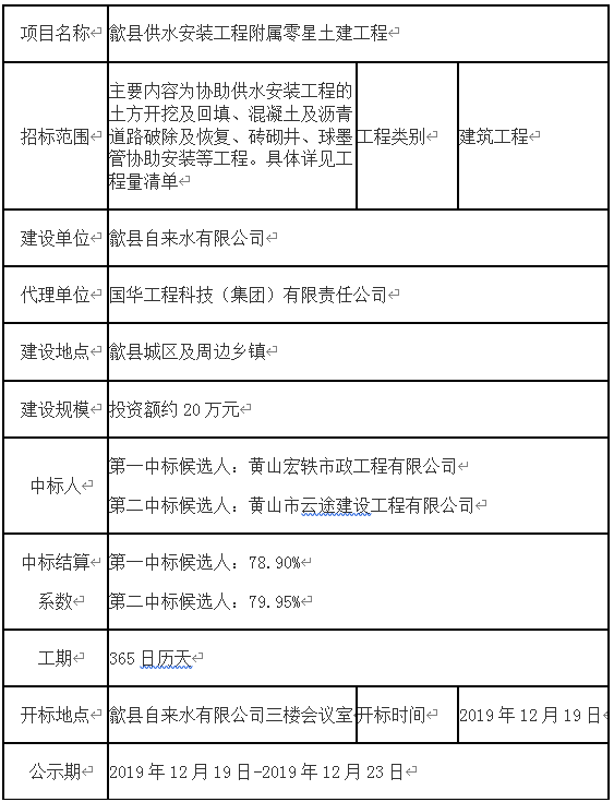
歙县供水安装工程附属零星土建工程中标公告


歙县歙县自来水有限公司

国华工程科技(集团)有限责任公司

2019年1219

版权所有:欧宝ob官网登录入口(中国)有限公司     皖ICP备19011087号     皖公网安备 34102102000232号
办公地址:安徽省黄山市歙县郑村镇郑村经一路1号   办公电话:0559-6521166

0559-6521166

安徽省黄山市歙县郑村镇郑村经一路1号

关注官方微信
© 欧宝ob官网登录入口(中国)有限公司  皖ICP备19011087号